
Lấy người bệnh làm trung tâm, đáp ứng sự mong đợi của người bệnh bằng cách đa dạng hóa dịch vụ y tế đảm bảo chất lượng, an toàn người bệnh với giá cả hợp lý, tôn trọng y đức và tuân thủ pháp luật.
Lịch sử hình thành
Vào những năm đầu của thế kỷ XX, tại khu vực tỉnh Gia Định lúc bấy giờ, người Pháp cho xây dựng Hôpital de Gia Dinh– tiền thân của bệnh viện Nhân dân Gia Định ngày nay.
Năm 1945, Hospital de Gia Dinh được đổi tên thành bệnh viện Nguyễn Văn Học. Mãi đến năm 1968, nhằm đáp ứng số lượng bệnh nhân tăng cao, bệnh viện được mở rộng thành mô hình 4 tầng, sứcđiều trị lên đến 500 bệnh nhân nội trú, với tên gọi mới Trung tâm thực tập Y khoa.
Từ năm 1975 đến nay, bệnh viện chính thức đổi tên thành Bệnh viện Nhân dân Gia Định.
Đến năm 1996, Bệnh viện được phân hạng là Bệnh viện đa khoa loại I (theo quyết định số 4630/QĐ – UB – NC), cùng với nhiệm vụ khám chữa bệnh, song song là cơ sở thực hành của trường Đại học Y – Dược Thành phố Hồ Chí Minh.
Ban đầu, Bệnh viện được xây dựng với sức chứa từ 450 – 500 bệnh nhân nội trú và khoảng 1000 lượt khám chữa trị ngoại trú, số lượng người đến khám chữa bệnh ngày càng tăng. Trước tình hình quá tải trầm trọng, nhằm đảm bảo chất lượng khám chữa bệnh nội ngoại trú, vào tháng 7/2007, bệnh viện mở rộng thêm khu khám bệnh – cấp cứu 4 tầng với tổng diện tích sử dụng lên đến 10.100 m2.
Giai đoạn hiện tại
Hiện tại, Bệnh viện Nhân dân Gia Định là một trong những Bệnh viện Đa khoa loại I trực thuộc Sở Y tế TP.HCM. Với đội ngũ Y, Bác sĩ chuyên môn cao, dày dạn kinh nghiệm, Bệnh viện có đủ các chuyên khoa lớn, nhiều phân khoa sâu, trang bị đầy đủ trang thiết bị y tế nhằm nâng cao chất lượng chẩn đoán, điều trị và chăm sóc bệnh nhân, đáp ứng nhu cầu khám chữa bệnh ngày càng cao của nhân dân. Với quy mô lớn 1.500 giường, hàng ngày Bệnh viện phục vụ khoảng 1.500 bệnh nhân nội trú, hơn 4.000 lượt bệnh nhân đến khám bệnh và hơn 300 lượt bệnh nhân cấp cứu. Bên cạnh việc khám chữa bệnh cho nhân dân sinh sống trên địa bàn thành phố (các quận trong tuyến: Bình Thạnh, Gò Vấp, Phú Nhuận, một phần của Quận I và các quận ngoài tuyến: Thủ Đức, Quận 2, 9, 12…), bệnh viện còn tiếp nhận bệnh nhân từ các tỉnh lân cận như Đồng Nai. Bình Dương, Vũng Tàu và một số tỉnh miền Trung.
Bên cạnh công tác khám chữa bệnh, bệnh viện còn mang trọng trách đào tạo. Hiện tại nơi đây là cơ sở thực hành của trường Đại học Y Dược Tp. Hồ Chí Minh và Đại học Y khoa Phạm Ngọc Thạch. Trung bình mỗi năm, bệnh viện tiếp nhận khoảng 1500 học viên đến thực tập thuộc hệ trung học, hệ đại học và sau đại học.
Tầm nhìn
Là bệnh viện đa khoa hạng đặc biệt, giữ vị trí số 1 trong các dịch vụ chăm sóc sức khỏe và đào tạo y khoa.
Giá trị cốt lõi
“An toàn- hiệu quả- trách nhiệm” (Safety- Effciency- Responsibility)
“An toàn”: đảm bảo an toàn cho người bệnh, lấy nguời bệnh làm trung tâm là vấn đề ưu tiên hàng đầu và là nền tảng của chất lượng trong chăm sóc sức khỏe.
“Hiệu quả:” đem lại hiệu quả tối ưu cho người bệnh khi tham gia mọi hoạt động khám, chữa bệnh tại bệnh viện.
“Trách nhiệm:”nhân viên bệnh viện phải là những con người có tinh thần trách nhiệm cao với người bệnh không chỉ trong chuyên môn mà còn trong giao tiếp ứng xử. Bệnh viện quyết tâm “Đổi mới phong cách, thái độ phục vụ nhằm hướng tới sự hài lòng của người bệnh.
Sứ mệnh
Mang lại các dịch vụ chăm sóc sức khỏe và đào tạo chất lượng cao, hướng tới sự hài lòng của người bệnh và nhân viên y tế.
Chính sách chất lượng
Lấy người bệnh làm trung tâm, đáp ứng sự mong đợi của người bệnh bằng cách đa dạng hóa dịch vụ y tế đảm bảo chất lượng, an toàn người bệnh với giá cả hợp lý, tôn trọng y đức và tuân thủ pháp luật.
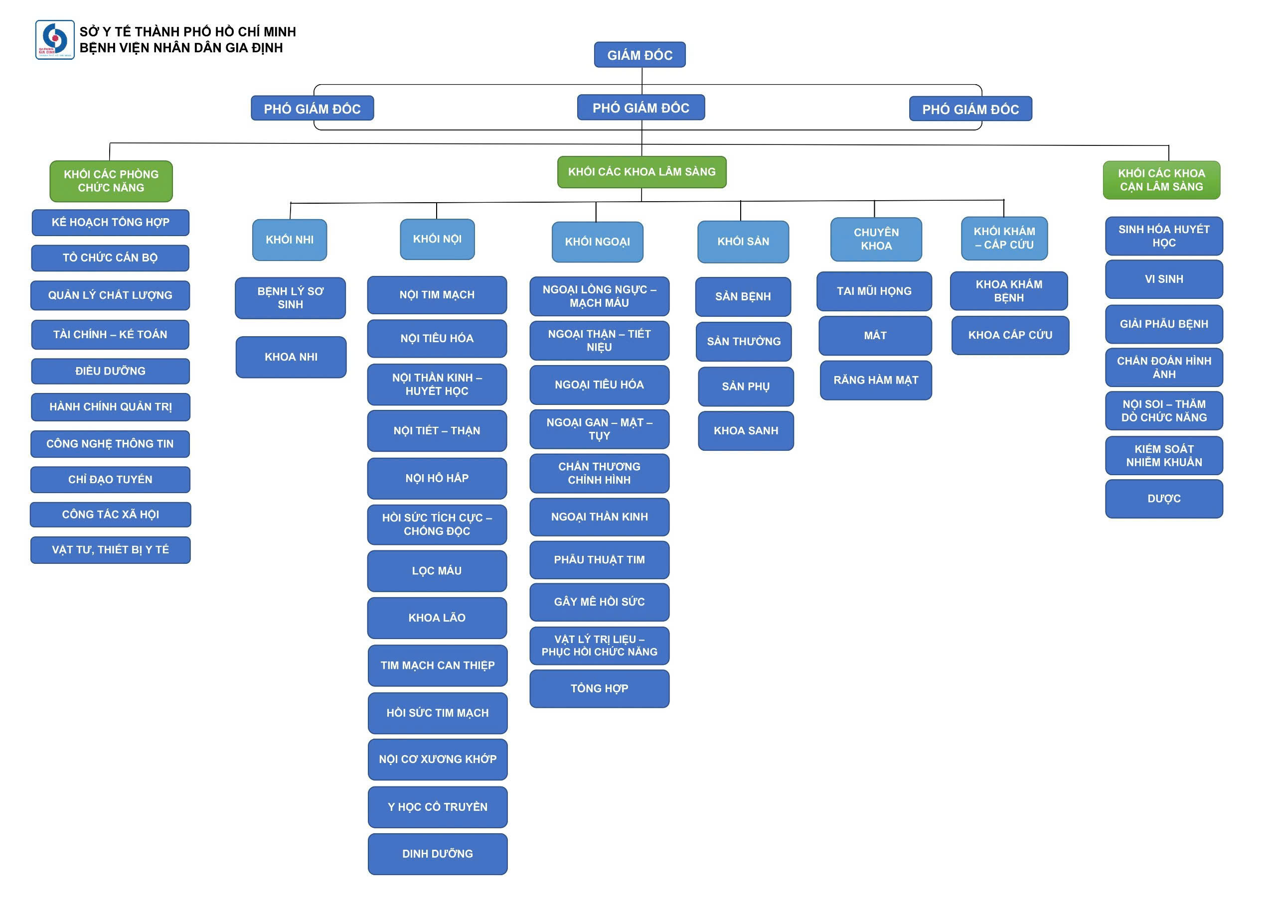
Sơ đồ tổ chức

Ban giám đốc
Giám đốc

Lấy người bệnh làm trung tâm, đáp ứng sự mong đợi của người bệnh bằng cách đa dạng hóa dịch vụ y tế đảm bảo chất lượng, an toàn người bệnh với giá cả hợp lý, tôn trọng y đức và tuân thủ pháp luật.
Phó giám đốc

TS.BS VÕ HỒNG MINH CÔNG
Phó giám đốc

BS.CKII ĐINH HỮU HÀO
Phó giám đốc

TS.BS MAI PHAN TƯỜNG ANH
Phòng chức năng
Thành tựu nổi bật
12/11/2024 - Bệnh viện đa khoa đầu tiên tại Việt Nam đạt chứng nhận vàng trong điều trị suy tim
Tròn 1 năm sau khi đón nhận “Chứng nhận bạc” về điều trị suy tim của Hội Tim Hoa Kỳ (AHA), ngày 11/12/2024, bệnh viện Nhân dân Gia Định tiếp tục vinh dự đón nhận “Chứng nhận vàng”. Đây là bệnh viện đa khoa đầu tiên ở nước ta đạt chứng nhận danh giá này.
26/11/2024 - Đạt hệ thống quản lý chất lượng phòng xét nghiệm theo ISO 15189:2022
Việc đạt được chứng nhận ISO 15189:2022 đã mang lại nhiều lợi ích thiết thực. Đối với người bệnh, đây là sự bảo đảm về chất lượng và độ tin cậy của các dịch vụ xét nghiệm. Đối với ngành y tế, đây là động lực để các cơ sở y tế khác học hỏi và áp dụng, góp phần nâng cao chất lượng chăm sóc sức khỏe cộng đồng.
26/02/2024 - Nhận giải thưởng Thành tựu Y khoa Việt Nam 2023 (lần thứ 4)
Tối ngày 26/02/2024, tại Nhà hát Thành phố, Bệnh viện Nhân dân Gia Định hân hạnh được nhận giải thưởng Thành tựu Y khoa Việt Nam 2023 (lần thứ 4) do Đài Tiếng nói Nhân dân Thành phố Hồ Chí Minh (VOH) và Sở Y tế TPHCM tổ chức.
TUYỂN DỤNG MỚI
SẢN PHẨM
THÔNG TIN