
Ngân hàng TMCP Sài Gòn – SCB đã không ngừng lớn mạnh với quy mô Tổng tài sản hàng đầu Việt Nam đạt 673.276 tỷ đồng, Vốn điều lệ hơn 20.020 tỷ đồng tính đến 30/09/2021. Với 239 điểm giao dịch, hiện nay mạng lưới hoạt động của SCB đang phủ rộng khắp 28 tỉnh/thành thuộc các vùng kinh tế trọng điểm của cả nước, cùng đội ngũ nhân sự hơn 7.000 người.
I. Lịch sử hình thành

Ngày 26/12/2011, Thống đốc NHNN chính thức cấp Giấy phép số 283/GP-NHNN về việc thành lập và hoạt động Ngân hàng TMCP Sài Gòn (SCB) trên cơ sở hợp nhất tự nguyện 3 ngân hàng: Ngân hàng TMCP Sài Gòn (SCB), Ngân hàng TMCP Đệ Nhất (Ficombank), Ngân hàng TMCP Việt Nam Tín Nghĩa (TinNghiaBank). Ngân hàng TMCP Sài Gòn (Ngân hàng hợp nhất) chính thức đi vào hoạt động từ ngày 01/01/2012.
Đây được xem như một bước ngoặt quan trọng trong lịch sử phát triển của cả ba ngân hàng, đánh dấu sự thay đổi toàn diện về quy mô tổng tài sản, mạng lưới, công nghệ và nhân sự… Trên cơ sở thừa kế những thế mạnh vốn có của 3 ngân hàng, cùng sự quyết tâm của Hội đồng Quản trị, Ban điều hành, toàn thể CBNV, đặc biệt là sự tin tưởng và ủng hộ của Quý Khách hàng, Cổ đông, đến nay, Ngân hàng TMCP Sài Gòn – SCB đã không ngừng lớn mạnh với quy mô Tổng tài sản hàng đầu Việt Nam đạt 673.276 tỷ đồng, Vốn điều lệ hơn 20.020 tỷ đồng tính đến 30/09/2021. Với 239 điểm giao dịch, hiện nay mạng lưới hoạt động của SCB đang phủ rộng khắp 28 tỉnh/thành thuộc các vùng kinh tế trọng điểm của cả nước, cùng đội ngũ nhân sự hơn 7.000 người.
Tiềm lực tài chính vững mạnh, tốc độ tăng trưởng nhanh, công nghệ hiện đại, danh mục các sản phẩm đa dạng cùng chất lượng dịch vụ không ngừng được nâng cao, đây chính là nền tảng để SCB phát triển mạnh mẽ theo định hướng trở thành ngân hàng bán lẻ - đa năng - hiện đại hàng đầu Việt Nam. Bên cạnh cung cấp các giải pháp tài chính trọn gói, đáp ứng mọi nhu cầu của Khách hàng, SCB tự hào mang lại giá trị và đảm bảo quyền lợi thiết thực cho Đối tác, Cổ đông; cũng như xây dựng chế độ phúc lợi và môi trường làm việc tốt nhất cho đội ngũ CBNV.
Tầm nhìn
Tạo ra các giá trị bền vững cho Khách hàng và tổ chức, góp phần vào công cuộc xây dựng và phát triển xã hội.
II. Tầm nhìn & sứ mệnh

Sứ mệnh
- Trở thành đối tác đáng tin cậy thông qua việc luôn cung cấp giải pháp tài chính và chất lượng dịch vụ tối ưu cho Khách hàng.
- Tạo dựng môi trường làm việc năng động, tận tâm và chú trọng phát triển nguồn nhân lực.
- Mang lại lợi ích và giá trị bền vững cho cổ đông.
Cam kết lợi ích
SCB luôn hành động và cam kết mang lại lợi ích lâu dài, bền vững cho Khách hàng, Cổ đông, Cán bộ nhân viên và đóng góp cho sự phát triển của cộng đồng.
Phát triển nguồn nhân lực
SCB lấy việc phát triển nguồn nhân lực, đầu tư vào con người làm nền tảng cho sự phát triển bền vững của tổ chức.
Đổi mới và Sáng tạo
SCB liên tục cải tiến, đa dạng hóa sản phẩm dịch vụ, ứng dụng công nghệ hiện đại nhằm mang lại giải pháp tối ưu cho Khách hàng.
Khách hàng là trọng tâm
SCB luôn lấy lợi ích và sự hài lòng của Khách hàng làm trọng tâm trong mọi hoạt động.
Giá trị cốt lõi
Hợp tác cùng phát triển
SCB hành động trên tinh thần hợp tác để cùng nhau phát triển.
IV. Các loại thẻ
III. Ngành nghề

SCB cung cấp đầy đủ tất cả các dịch vụ liên quan đến Tài chính, Ngân hàng được quy định trong Giấy phép hoạt động, Giấy chứng nhận đăng ký kinh doanh nhằm phục vụ tốt nhất các nhu cầu của Khách hàng theo chiến lược hoạt động kinh doanh của SCB. Cụ thể:
- Dịch vụ tài khoản tiền gửi
- Dịch vụ thanh toán trong nước và quốc tế
- Dịch vụ huy động vốn (tiền gửi tiết kiệm, trái phiếu, chứng chỉ tiền gửi)
- Dịch vụ cho vay; Bảo lãnh; Chiết khấu chứng từ.
- Dịch vụ Thẻ và Ngân hàng điện tử
- Dịch vụ quản lý tiền mặt, tư vấn ngân hàng, tài chính
- Dịch vụ quản lý, bảo quản tài sản
- Dịch vụ tư vấn tài chính doanh nghiệp, tư vấn đầu tư
- Ủy thác, nhận ủy thác trong lĩnh vực ngân hàng
- Dịch vụ đại lý bảo hiểm
- Kinh doanh, cung ứng dịch vụ ngoại hối trong nước và quốc tế
- Kinh doanh vàng miếng
- Mua bán trái phiếu chính phủ, trái phiếu doanh nghiệp
- Và các dịch vụ
Thẻ thanh toán quốc tế

Thẻ tín dụng quốc tế

Thẻ dành cho khách hàng doanh nghiệp
Thẻ thanh toán quốc tế

Thẻ tín dụng quốc tế

Thẻ dành cho khách hàng cá nhân
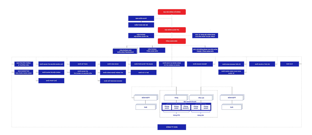
IV. Sơ đồ tổ chức

V. Giải thưởng tiêu biểu


















TUYỂN DỤNG MỚI
SẢN PHẨM
THÔNG TIN