
Ngân hàng đa năng, hiện đại, hiệu quả hàng đầu tại Việt Nam, đến năm 2030 thuộc Top 20 ngân hàng mạnh nhất Khu vực Châu Á - Thái Bình Dương; Đến năm 2045 là ngân hàng mạnh nhất và uy tín nhất Việt Nam, hàng đầu Khu vực Châu Á - Thái Bình Dương và uy tín cao trên thế giới.
I. Giới thiệu chung

Ngân hàng TMCP Công Thương Việt Nam được thành lập vào ngày 26/3/1988, trên cơ sở tách ra từ Ngân hàng Nhà nước Việt Nam theo Nghị định số 53/HĐBT của Hội đồng Bộ trưởng.
30 năm xây dựng và phát triển
- Giai đoạn I (từ tháng 7/1988 - 2000): Thực hiện việc xây dựng và chuyển đổi từ hệ thống ngân hàng một cấp thành hệ thống ngân hàng hai cấp: Ngân hàng Công Thương (Nay là Ngân hàng TMCP Công Thương Việt Nam - VietinBank) hình thành và đi vào hoạt động.
- Giai đoạn II (từ năm 2001 - 2008): Thực hiện thành công đề án tái cơ cấu Ngân hàng Công Thương về xử lý nợ, mô hình tổ chức, cơ chế chính sách và hoạt động kinh doanh.
- Giai đoạn III (từ năm 2009 - 2013): Thực hiện thành công cổ phần hóa, đổi mới mạnh mẽ, phát triển đột phá các mặt hoạt động ngân hàng.
- Giai đoạn IV (từ năm 2014 đến nay): Tập trung xây dựng và thực thi quản trị theo chiến lược, đột phá về công nghệ, tiếp tục đổi mới toàn diện hoạt động ngân hàng, thúc đẩy tăng trưởng kinh doanh gắn với bảo đảm hiệu quả, an toàn, bền vững.
II. Tầm nhìn & sứ mệnh

1. Khách hàng là trung tâm
"Lấy nhu cầu của khách hàng là mục tiêu phục vụ của Ngân hàng. Lắng nghe tiếng nói của khách hàng và chia sẻ với các bên liên quan để đưa ra giải pháp/ tư vấn, đáp ứng nhu cầu của khách hàng. Đồng thời, đảm bảo an toàn cho khách hàng nội bộ, khách hàng bên ngoài."
Giá trị cốt lõi
Sứ mệnh
Là ngân hàng tiên phong trong phát triển đất nước trên cơ sở mang lại giá trị tối ưu cho khách hàng, cổ đông và người lao động.
Tầm nhìn
Ngân hàng đa năng, hiện đại, hiệu quả hàng đầu tại Việt Nam, đến năm 2030 thuộc Top 20 ngân hàng mạnh nhất Khu vực Châu Á - Thái Bình Dương; Đến năm 2045 là ngân hàng mạnh nhất và uy tín nhất Việt Nam, hàng đầu Khu vực Châu Á - Thái Bình Dương và uy tín cao trên thế giới.
2. Đổi mới sáng tạo
"Luôn thể hiện sự sáng tạo trong mọi hoạt động; liên tục đổi mới có sự kế thừa để tạo ra những giá trị tốt nhất cho hệ thống, khách hàng và đóng góp vào sự phát triển của đất nước."
3. Chính trực
"VietinBank luôn nhất quán trong suy nghĩ và hành động đảm bảo sự tuân thủ, kỷ luật, kỷ cương, trung thực, minh bạch và giữ vững đạo đức nghề nghiệp."
4. Tôn trọng
"Thể hiện thái độ và hành động lắng nghe, chia sẻ, quan tâm, ghi nhận đối với khách hàng, đối tác, cổ đông, lãnh đạo, đồng nghiệp và tôn trọng bản thân."
5. Trách nhiệm
"Thể hiện tinh thần, thái độ và hành động của toàn hệ thống, của từng bộ phận, từng cán bộ VietinBank có trách nhiệm cao đối với khách hàng, đối tác, cổ đông, lãnh đạo, đồng nghiệp và cho chính thương hiệu của VietinBank. Thực hiện tốt trách nhiệm VietinBank với cộng đồng, xã hội là trách nhiệm, vai trò, vinh dự, và tự hào của VietinBank."
Triết lý kinh doanh
- An toàn, hiệu quả và bền vững;
- Trung thành, tận tụy, đoàn kết, đổi mới, trí tuệ, kỷ cương;
- Sự thành công của khách hàng là sự thành công của VietinBank.
III. Hoạt động chính

Ngành nghề kinh doanh: Hoạt động chính của Ngân hàng TMCP Công Thương Việt Nam là thực hiện các giao dịch ngân hàng bao gồm:
- Huy động và nhận tiền gửi ngắn hạn, trung hạn và dài hạn từ các tổ chức và cá nhân;
- Cho vay ngắn hạn, trung hạn và dài hạn đối với các tổ chức và cá nhân trên cơ sở tính chất và khả năng nguồn vốn của Ngân hàng;
- Thanh toán giữa các tổ chức và cá nhân;
- Thực hiện các giao dịch ngoại tệ, các dịch vụ tài trợ thương mại quốc tế, chiết khấu thương phiếu, trái phiếu, các giấy tờ có giá khác;
- Các dịch vụ ngân hàng khác được Ngân hàng Nhà nước Việt Nam cho phép.
Địa bàn hoạt động
Ngân hàng TMCP Công Thương Việt Nam có:
- Trụ sở chính đặt tại số 108 Trần Hưng Đạo, Quận Hoàn Kiếm, Hà Nội; 155 chi nhánh trải dài trên 63 tỉnh, thành phố trên cả nước; 02 Văn phòng Đại diện ở Thành phố Hồ Chí Minh và Thành phố Đà Nẵng; 01 Trung tâm Tài trợ Thương mại, 05 Trung tâm Quản lý tiền mặt; 01 Trung tâm Thẻ; 01 Trường Đào tạo & Phát triển Nguồn nhân lực VietinBank và gần 1.000 phòng giao dịch.
- VietinBank có 02 chi nhánh tại Berlin và Frankfurt, CHLB Đức; 01 Văn phòng Đại diện tại Myanmar và 01 Ngân hàng con tại Cộng hòa Dân chủ Nhân dân Lào (với 01 Trụ sở chính, 01 Chi nhánh Champasak, 01 Phòng Giao dịch Viêng Chăn).
- VietinBank có quan hệ với hơn 1.000 ngân hàng đại lý tại gần 100 quốc gia và vùng lãnh thổ trên thế giới.
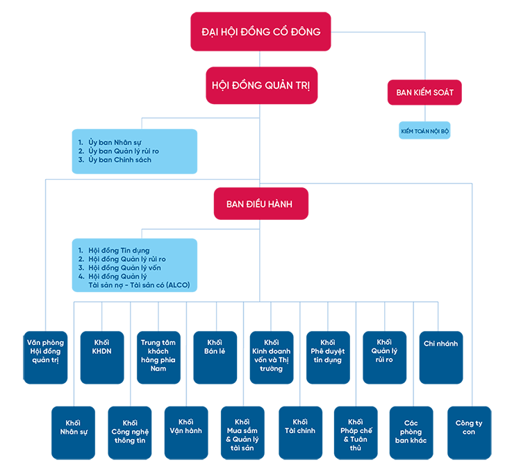
IV. Hệ thống tổ chức Vietinbank

TUYỂN DỤNG MỚI
SẢN PHẨM
THÔNG TIN